Re: Navtelecom SMART
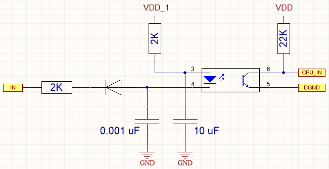
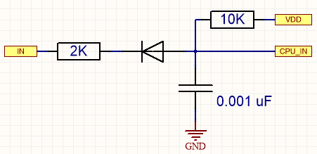
схема для простого автозапуска во вложении
New account creation is currently unavailable. Existing members can continue reading and joining discussions.
схема для простого автозапуска во вложении
еще бы приложение Навтелеком сделал для телефона, чтобы управлять устройствами Смарт
схема для простого автозапуска во вложении
Схема не главное. Главное - логика работы. Как будете программировать время работы стартера?
Опытным путём в настройках можно задать режимы работы выхода - нас интересует по времени, выставим 3 секунды.
Так же установим реле защиты стартера, которое сработает и отключит подачу питания на стартер при запуске машины.
Выход который управляет зажиганием будет работать до открытия двери, при открытии - зажигание будет выключено, машина заглушена
Опытным путём в настройках можно задать режимы работы выхода - нас интересует по времени, выставим 3 секунды.
Так же установим реле защиты стартера, которое сработает и отключит подачу питания на стартер при запуске машины.
Выход который управляет зажиганием будет работать до открытия двери, при открытии - зажигание будет выключено, машина заглушена
А схемки нет случаем?)
Господа, кто пробовал Смарт-2333 и Кан-лог с переходником на 485, работает такая конструкция?
Господа, кто пробовал Смарт-2333 и Кан-лог с переходником на 485, работает такая конструкция?
Смарт-2333 с фарватеровским Кан-логом работает напрямую, без переходника на 485.
Кан-лог отдает RS232 же? А модель Смарт 2333 не поддерживает 232, только 485.
Кан-лог отдает RS232 же? А модель Смарт 2333 не поддерживает 232, только 485.
Через переходник uart->485
http://farvater-can.ru/all/log/dokcumentaciya_485/
Смарт 2333 требует пароль на конфигураторе...слышал что снимается , напишите в личку кто знает. Трекеры клиента, криминала нет.
Опытным путём в настройках можно задать режимы работы выхода - нас интересует по времени, выставим 3 секунды.
Так же установим реле защиты стартера, которое сработает и отключит подачу питания на стартер при запуске машины.
Выход который управляет зажиганием будет работать до открытия двери, при открытии - зажигание будет выключено, машина заглушена
А не подскажете, как вы автозапуск активируете? Через СМС? Как-то не получается с сервера команду отправить...
А не подскажете, как вы автозапуск активируете? Через СМС? Как-то не получается с сервера команду отправить...
Да, через смс
Кан-лог отдает RS232 же? А модель Смарт 2333 не поддерживает 232, только 485.
Случайно узнали. Смарт понимает фарватеровский КАН Лог без переходника напрямую. Ставили уже неоднократно. Попробуйте!
Если у прибора вход 485, он на канальном уровне не способен понять 232 интерфейс.
Это чтобы фантазий не было и сенсаций.
Тут наверное про 2435 речь...
Если у прибора вход 485, он на канальном уровне не способен понять 232 интерфейс.
Это чтобы фантазий не было и сенсаций.
Да, понимаю. Но по факту Смарт-2333 напрямую работает с фарватеровскими КАН Логами. На скорости 19200.
На 2333 нет 232 интерфейса, он не может работать с Can-log. 2331 и 2332 умеют, там есть 232.
Поэтому вы очевидно путаете модель прибора, они внешне идентичны, а распиновка разная.
На 2333 нет 232 интерфейса, он не может работать с Can-log. 2331 и 2332 умеют, там есть 232.
Поэтому вы очевидно путаете модель прибора, они внешне идентичны, а распиновка разная.
Нет, не путаю. Именно Смарт 2333. Видео даже для Навтелекома снимали.
https://yadi.sk/i/EFxk5Z4fNr1keQ
Вам "бритва Оккама" известна?
Ну работает - и хорошо.
Скажите пожалуйста, можно ли подключить импульсный датчик в трекеру smart 2333 и как можно настроить?. Я первый раз сталкиваюсь с этим. Суть такая, есть бензовоз, на нем уже до этого был установлен перед насосом датчик. Просто трекер уже другой стоит Smart 2333, а до этого был DTM. Как и что куда подключать не знаю, дайте пожалуйста какую нибудь информацию.
Может, вам не надо самому делать, раз "не знаю" и "первый раз"? Пусть делают те, кто знает, во избежание.
isk_nt, добрый день!
При подключении расходомеров к устройства СИГНАЛ и СМАРТ следует выполнить следующее:
1. Убедиться, что расходомер выдает сигнал, который устройства могут воспринимать
2. Произвести настройку оборудования
3. Произвести подключение
1. Характеристики сигнала
Форма и характеристики сигнала, который может быть воспринят/посчитан устройствами:
Смотрите во вложении файл с названием Picture 1.
1.1. Для устройств СМАРТ и СИГНАЛ (версия платы до v.10, производились до 2016г.)
Смотрите во вложении файл с названием Picture 2.
- Uhigh от 1,3В до 48В
- Ulow от 0В до 0,8В
- Tmin от 0,5ms
1.2. Для устройств СИГНАЛ (версия платы v.10 и новее, после 2016г. выпуска)
Смотрите во вложении файл с названием Picture 3.
- Uhigh от 2В до 48В
- Ulow от 0В до 1,5В
- Tmin от 0,5ms
2. Настройки
2.1. У настройте линию на подсчет импульсов
Смотрите во вложении файл с названием Picture 4.
2.2. Настройте отправку параметра счетчика импульсов на сервер в настройках протокола FLEX
Смотрите во вложении файл с названием Picture 5.
2.3. (Дополнительно) Если необходимо использовать фильтрацию дребезга на линии подсчета, ввести дополнительные события или определить логику обнуления счетчиков, то можно воспользоваться дополнительными настройками. Их подробное описание приведено в разделе "Помощь".
Смотрите во вложении файл с названием Picture 6.
3. Подключение
Подключение следует производить:
- к линиям IN2 и IN3 для устройства СИГНАЛ S-2551
- к линии IN2 для устройства СМАРТ S-2333
4. Пример настройки расходомера Eurosense
Смотрите во вложении файл с названием Picture 7.
4.1. Схема подключения
Смотрите во вложении файл с названием Picture 8.
Скажите пожалуйста, можно ли подключить импульсный датчик в трекеру smart 2333 и как можно настроить?. Я первый раз сталкиваюсь с этим. Суть такая, есть бензовоз, на нем уже до этого был установлен перед насосом датчик. Просто трекер уже другой стоит Smart 2333, а до этого был DTM. Как и что куда подключать не знаю, дайте пожалуйста какую нибудь информацию.
Ну не то, чтобы сказать первый раз, монтаж и установку ДУТ я уже делал, я конечно не волшебник, я только учусь ))), Просто по бензовозу сталкиваюсь впервые, но начинать с чего нужно же. Поэтому и спрашиваю у добрых людей находящихся тут за советом.
Здравствуйте, помогите разобраться с функцией автоинформатора, взяли на тест трекер 2551. создал геозоны с характеристиками, закинул звуковые файлы на флешку, динамик подключил, а как проверить его не понял( есть подробное описание настройки автоинформатора?